Git Flow模型
git-flow 是在 git branch 和 git tag 基础上封装出来的代码分支管理模型,把实际开发模拟称 master develop feature release hotfix support 几种场景,其中 master 对应发布上线,develop 对应开发,其他几个在不同的情况下出现。通过封装,git-flow 屏蔽了 git branch 等相对来说比较复杂生硬的命令(git branch 还是比较复杂的,尤其是在多分支情况下),简单而且规范的解决了代码分支管理问题。
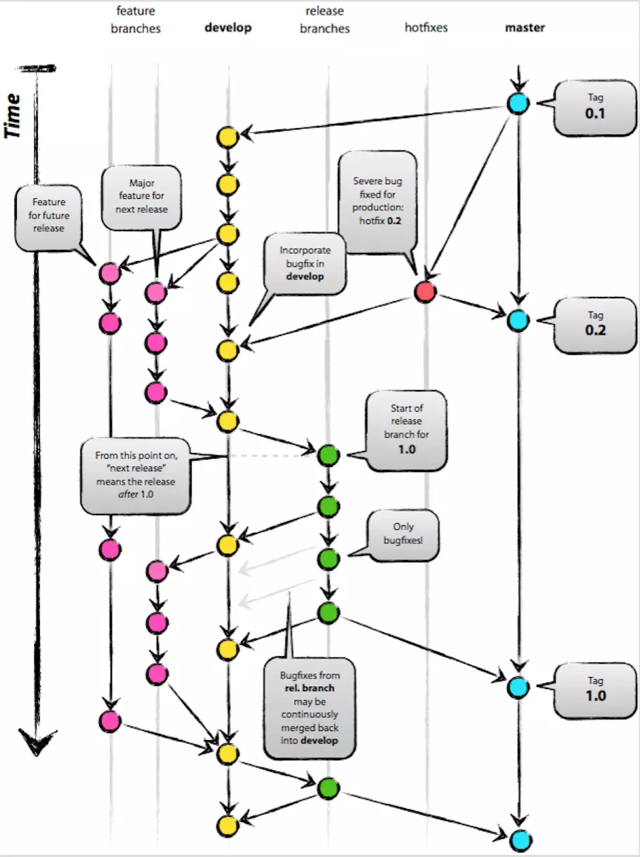
Git Flow 将 branch 分成2个主要分支和3个临时的辅助分支。

主要分支:
- master:永远处在即将发布(production-ready)状态。
- develop:最新的开发状态。
辅助分支:
- feature:开发新功能的分支,基于 develop,完成后 merge 回 develop。
- release:准备要发布版本的分支,用来修复 bug。基于 develop,完成后 merge 回 develop 和 master。
- hotfix:修复 master 上的问题,等不及 release 版本就必须马上上线。基于 master,完成后 merge 回 master 和 develop。
本博客所有文章除特别声明外,均采用 CC BY-NC-SA 4.0 许可协议。转载请注明来自 yupaits的博客!
评论

